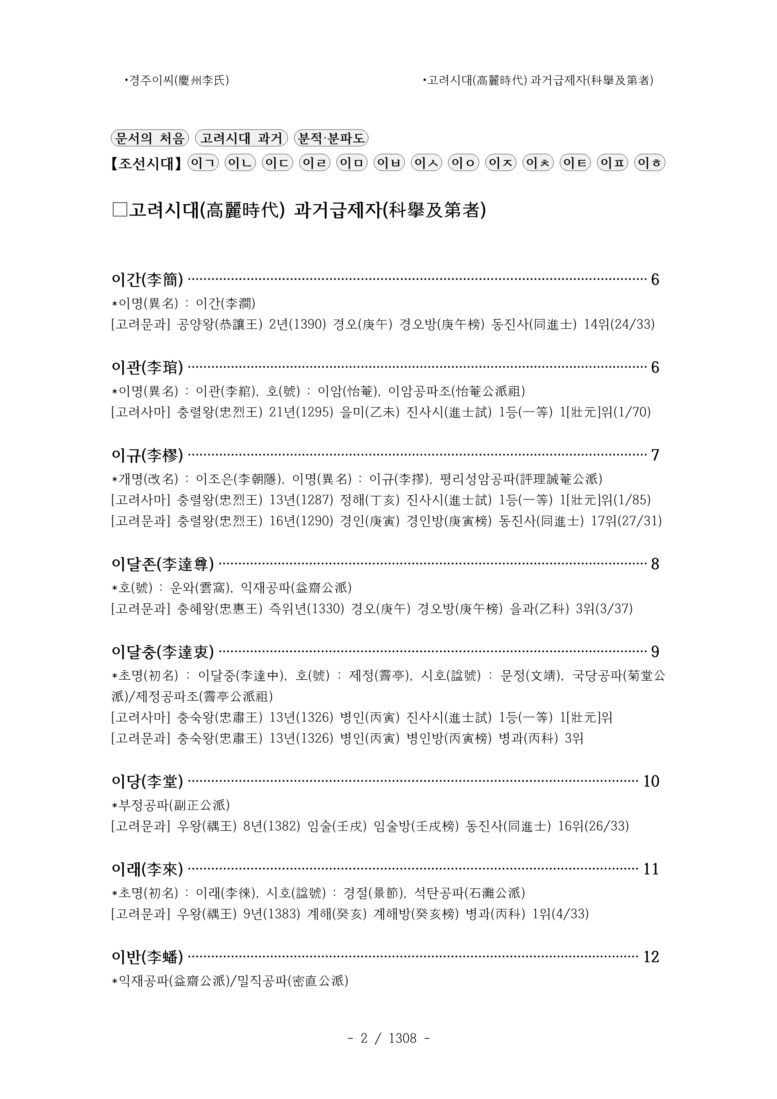
경주이씨 과거급제자 목록(慶州李氏 科擧及第者 目錄)
- 고려 [문과, 사마], 조선 [문과, 무과, 생원, 진사, 잡과, 주학, 음관] -




경주이씨 과거급제자 목록 (배포용).hwp
1.69MB
경주이씨 과거급제자 목록.pdf
5.22MB
경주이씨(慶州李氏) 과거급제자(科擧及第者) 목록 (배포용).xlsx
0.39MB
'경주이씨 인물 과거 > 경주이씨◆과거' 카테고리의 다른 글
| 경주이씨통계(慶州李氏統計) <조선과환보(朝鮮科宦譜v1)> (0) | 2022.01.02 |
|---|---|
| 경주이씨음사편(慶州李氏蔭仕篇) <조선과환보(朝鮮科宦譜v1)> (0) | 2022.01.02 |
| 경주이씨무과편(慶州李氏武科篇) <조선과환보(朝鮮科宦譜v1)> (0) | 2022.01.02 |
| 경주이씨문과편(慶州李氏文科篇) <조선과환보(朝鮮科宦譜v1)> (0) | 2022.01.02 |
| 경주이씨의 고려시대(高麗時代) 과거(科擧) 급제자(及第者) 목록 (고려문과, 고려사마) (0) | 2020.01.06 |