
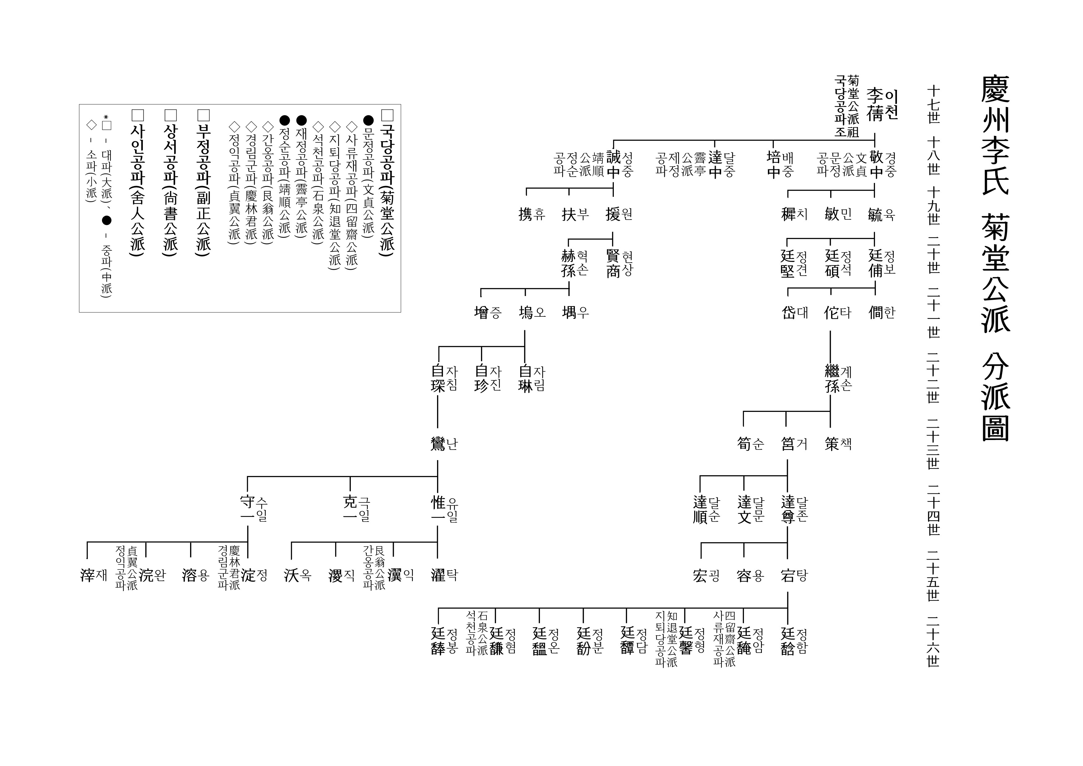
경주이씨 국당공파 분파 계통
(慶州李氏 菊堂公派 分派 系統)
*□ - 대파(大派), ● - 중파(中派), ◇ - 소파(小派)
바로가기
↑
17世 천(蒨) ──── 매(邁) ──── 과(過) ──── 조(蓨)
□국당공파 □부정공파 □상서공파 □사인공파
(菊堂公派) (副正公派) (尙書公派) (舍人公派)
│
│
18世 경중(敬中)─배중(培中)─달충(達衷)─성중(誠中)
●문정공파 전리판서공 ●제정공파 ●정순공파
(文貞公派) (典理判書) (霽亭公派) (靖順公派)
│ ┌─────────────┘
│ 원(援) ─── 부(扶) ─── 휴(携) (19)
│ 정안도호부사공 부사공 한성판윤공
│ (廷安都護府使公) (府使公) (漢城判尹公)
│ │
│ 현상(賢商)─혁손(赫孫) (20)
│ 능직공 생원참봉공
│ (陵直公) (生員參奉公)
│ │
│ 우(堣) ─ 오(塢) ─ 증(增) (21)
│ 별제공 주부공 생원첨지공
│ (別提公) (主簿公) (生員僉知公)
│ │
│ 자림(自琳)─자진(自珍)─자침(自琛) (22)
│ 참봉공 생원공
│ (參奉公) (生員公)
│ │
│ 난(鸞) (23)
│ 보조공신공
│ (補祚功臣公)
│ ┌─────────────────┘
│ 유일(惟一)──극일(克一)──수일(守一) (24)
│ 병조판서공 선무공신공 형조판서공
│ (兵曹判書公) (宣武功臣公) (刑曹判書公)
│ │ ┌─────────┘
│ │ 정(淀) ── 용(溶) ── 완(浣) ── 재(滓) (25)
│ │ ◇경림군파 증좌랑공 ◇정익공파 수군첨절사공
│ │ (慶林君派) (贈佐郞公) (貞翼公派) (水軍僉節使公)
│ │
│ 탁(濯) ─── 익(瀷) ─── 직(溭) ─── 옥(沃) (25)
│ 형조정랑공 ◇간옹공파 훈련원도정공 전의현감공
│ (刑曹正郎公) (艮翁公派) (訓鍊院都正公) (全義縣監公)
│
19世 육(毓) ── 민(敏) ── 치(穉)
장작소감공 지군사공 선전관공
(將作少監公) (知郡事公) (宣傳官公)
│
20世 정보(廷俌)─정석(廷碩)─정견(廷堅)
청백리공 전리판서공 밀직사월성군
(淸白吏公) (典理判書公) (密直事月城君)
│
21世 한(僴) ── 타(佗) ── 대(岱)
진사공 군사공
(進士公) (郡事公)
│
계손(繼孫) (22)
증공조좌랑공
(贈工曹佐郎公)
│
책(策) ── 거(筥) ── 순(筍) (23)
참봉공 제용감정공
(參奉公) (濟用監正公)
│
달존(達尊)─달문(達文)─달순(達順) (24)
증이조판서공
(贈吏曹判書公)
│
탕(宕) ── 용(容) ── 굉(宏) (25)
오재공 참봉공 현감공
(悟齋公) (參奉公) (縣監公)
┌───────────┘
정함(廷馠)─정암(廷馣)─정형(廷馨)─정담(廷香覃)─정분(廷馚)─정온(廷馧)─정혐(廷馦)─정봉(廷䭰) (26)
첨추공 ◇사류재공파◇지퇴당공파 생원선무랑공 사헌부감찰공 좌랑공 ◇석천공파 계공랑공
(僉樞公) (四留齋公派) (知退堂公派)(生員宣務郎公)(司憲府監察公) (佐郞公) (石泉公派) (啓功郎公)
'분적 분파 계통 > 경주이씨◇분파' 카테고리의 다른 글
| 경주이씨 판전공파 분파도 (0) | 2019.12.11 |
|---|---|
| 경주이씨 상서공파 분파도 (0) | 2019.12.11 |
| 경주이씨 익재공파 분파도 (0) | 2019.12.10 |
| 경주이씨 평리공파 분파도 (0) | 2019.12.10 |
| 경주이씨 분적 분파도 (hwp, pdf, jpg파일) (0) | 2018.11.08 |